银龄诗笔书写时代画卷|贵州省老年诗词书画摄影大赛优秀作品展将于10月17日优雅启幕

秋色盈怀,墨韵流芳。在我国第16个“敬老月”温情来临之际,贵州省老年诗词书画摄影大赛获奖作品展将于10月17日至30日在贵州美术馆2楼7号展厅正式启幕,以诗意笔墨展现银龄群体的智慧光华与艺术情怀。
本次展览汇聚大赛四大门类获奖佳作,其中诗词单元尤为瞩目。60首获奖诗作体裁多元,意蕴深长,从个人情志到家国情怀,从黔山贵水到时代新声,每一首都承载着创作者的生命体悟与岁月沉淀,展现了“老有所学、老有所乐”的生动实践。
在这些诗作的创作者中,有以质朴笔触书写乡土变迁的农民诗人,有以铿锵韵律回顾峥嵘岁月的退休老人,更有在晚年重拾诗心、以文寄情的普通长者——他们用文字跨越年龄的界限,以诗笔描绘出银龄一代的精神图谱。
部分精选作品赏析:

《芙蓉江,请你留步》以流淌的江水为眼,见证乡村振兴中的山乡巨变,诗意中饱含对故土新貌的深情礼赞。

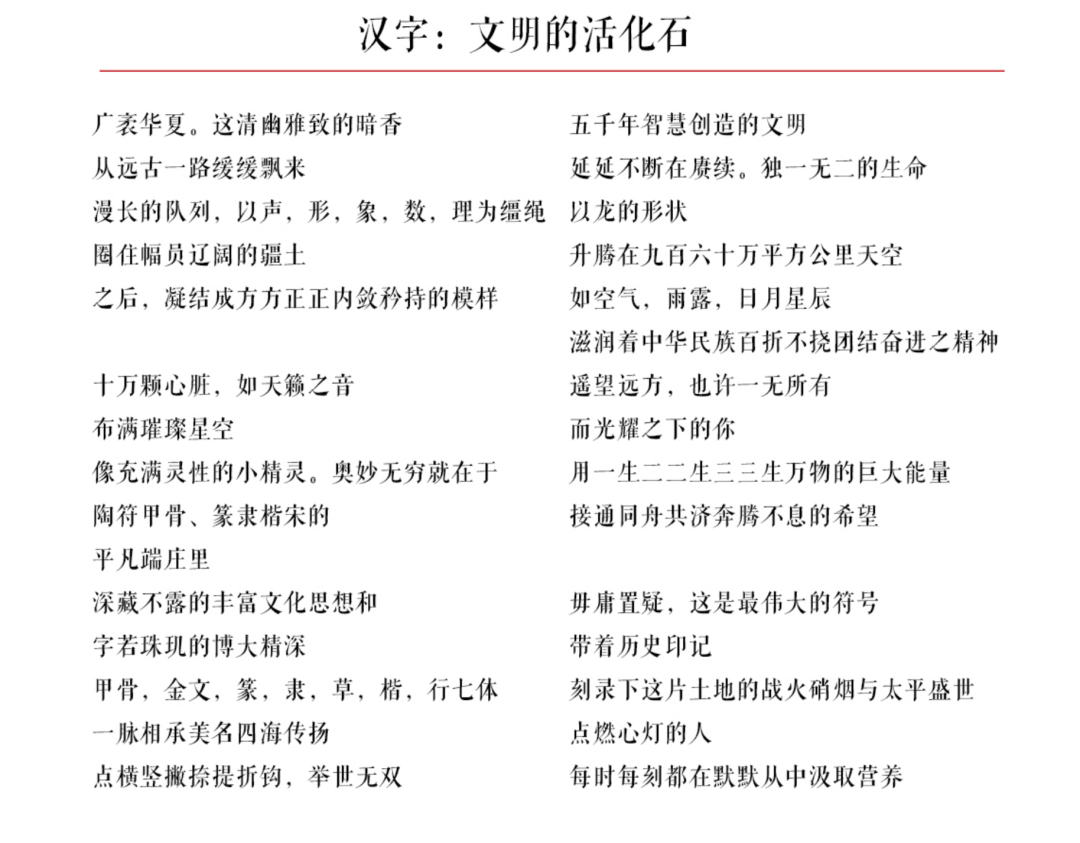
《汉字:文明的活化石》以独特视角追溯汉字从甲骨文到现代书写的演变历程,在方寸之间展现中华文明的博大与传承。

《贵州高铁高速路礼赞》以激昂诗笔描绘黔山峻岭间天堑变通途的壮丽画卷,吟咏出“桥梁博物馆”背后的时代强音。
【展讯详览】
/展览周期/
2025年10月17日—10月30日
/展览地点/
贵州美术馆2楼7号展厅
/展馆开放时间/
每日 9:00—17:00
/主办单位/
贵州省民政厅
贵州省老龄工作委员会办公室
贵州省文化和旅游厅
贵州老年大学
贵州广播电视台
/承办单位/
贵州画院 贵州美术馆
贵州天华联创企业管理服务有限公司

秋光正好,诗情正浓。
诚邀您走进这场银龄诗会,
在平仄韵律间,感受岁月沉淀的芬芳。

