曝光丨贵阳市清镇一茶楼经营者擅自拆除消防喷淋设施
贵州广播电视台科教健康频道 | 2025-10-27 09:48
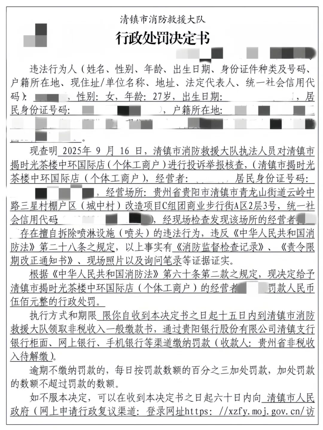
近日,清镇消防对位于贵阳市清镇市青龙山街道商业步行街A区2层3号的清镇市时光茶楼中环国际店进行投诉举报核查时发现,该场所的经营者揭某某存在擅自拆除消防喷淋设施(消防喷淋头)的消防违法行为,违反了《中华人民共和国消防法》第二十八条之规定。根据《中华人民共和国消防法》第六十条第二款之规定,现决定给予清镇市揭时光茶楼中环国际店经营者揭某某罚款人民币伍佰元整。



消防喷淋设施是自动喷水灭火系统的简称。作为一种自动灭火装置,其应用十分广泛,在办公楼、宾馆商场、娱乐场所内顶棚就能看到一个带有红色玻璃球的探头,它就是消防喷淋设施的喷头。

在火灾时,环境温度升高,会使玻璃球内的红色液体膨胀至爆裂,原本被玻璃球封堵的喷淋口被打开,管道内的高压水喷洒,能有效控制、扑灭初期火灾。消防喷淋设施在发生火灾时能够及时出水灭火,私自拆除消防喷淋设施易使楼栋水流聚集在管网之内压力过大,造成管网破裂和漏水。贵阳市消防救援支队在此提醒,请勿随意拆除消防设施。

