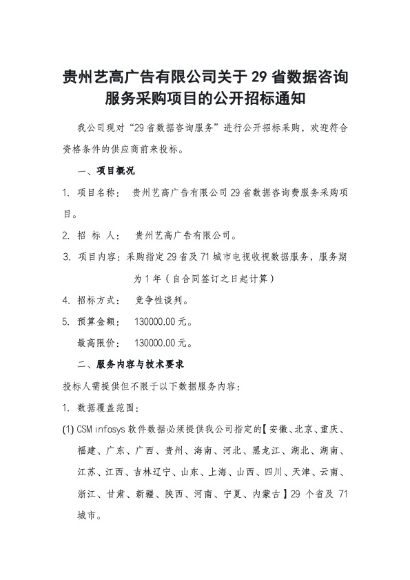
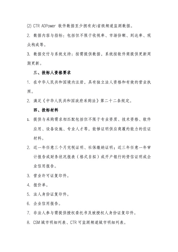
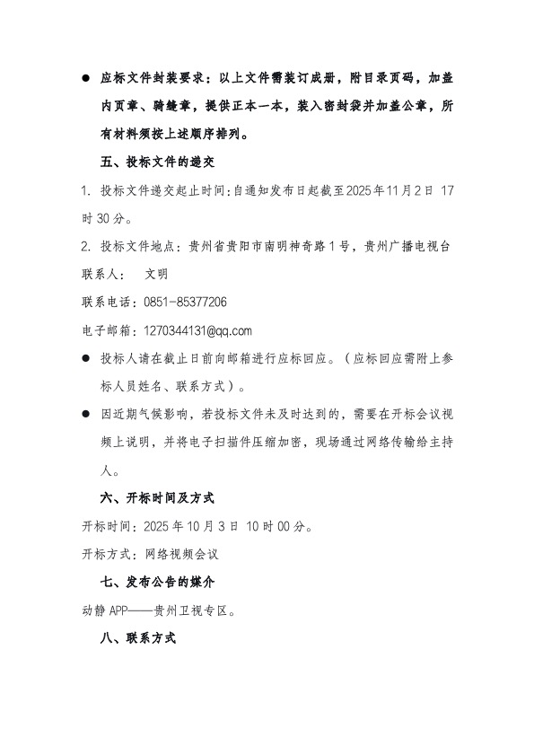
贵州艺高广告有限公司关于29省数据咨询服务采购项目的公开招标通知
2025-10-28 12:12








编辑: 张果力 责编: 王晓海 编审: 陈曦
Copyright © 2011-2025 Limited All Rights Reserved. 贵州广播电视台版权所有。
贵州广播电视台 版权所有 黔ICP备13001066号 地址:贵州省贵阳市瑞金南路149号
贵阳公安网监备案 GYBA-第2919号 信息网络传播视听节目许可证号 2410521
互联网新闻信息服务许可证号 52120170005